List of MicroSims for Bioinformatics
Interactive Micro Simulations to help students learn bioinformatics fundamentals through exploration and experimentation.
-
Interactive visualization of the AlphaFold protein structure prediction pipeline, from sequence input through multiple sequence alignment to 3D structure output.
-
BFS vs DFS Traversal Comparison
Side-by-side comparison of breadth-first and depth-first graph traversal algorithms, showing visit order and frontier expansion on the same graph.
-
Interactive vis-network diagram of the major biological databases and their interconnections, from sequence repositories to structure and pathway databases.
-
Anatomy of a Biomedical Knowledge Graph
Interactive vis-network showing the core entity types and relationships in a biomedical knowledge graph, including genes, diseases, drugs, and pathways.
-
Bipartite Metabolic Graph Structure
Interactive vis-network showing the bipartite structure of metabolic networks with separate node types for metabolites and reactions.
-
Bipartite Metabolic Sub-network
Interactive p5.js visualization of a metabolic sub-network as a bipartite graph, showing metabolite and enzyme node partitions with reaction edges.
-
Central Dogma and Its Exceptions
Interactive diagram of the central dogma (DNA → RNA → Protein) with clickable arrows revealing standard pathways and exceptions including reverse transcription, RNA replication, prions, and functional ncRNAs.
-
Central Dogma Information Flow
Step-through visualization of genetic information flow from DNA through transcription and mRNA processing to translation and protein folding, with bioinformatics data formats at each stage.
-
Translate mRNA sequences into amino acid chains using the standard genetic code. Supports custom input, random sequence generation, and reading frame visualization.
-
Co-Expression Network and Module Detection
Interactive visualization of gene co-expression networks with correlation-based edge weights and community detection to identify co-regulated gene modules.
-
Contact Map and Residue Interaction Network
Dual-view visualization showing a protein contact map alongside its residue interaction network, linking 2D distance matrices to 3D structural contacts.
-
Step-by-step construction of a de Bruijn graph from sequencing reads, demonstrating how k-mer overlap graphs enable genome assembly.
-
Disease Module in the Human Interactome
Interactive vis-network showing how disease-associated genes cluster into modules within the human protein-protein interaction network.
-
Interactive vis-network visualization of drug-drug interactions showing pharmacological relationships and potential adverse interaction pathways.
-
Drug-Target-Disease Knowledge Graph
Interactive vis-network showing the tripartite relationships between drugs, their protein targets, and associated diseases for drug repurposing exploration.
-
Dynamic Programming Matrix Visualization
Interactive visualization of the Needleman-Wunsch dynamic programming matrix for global sequence alignment, with traceback path highlighting.
-
FASTQ Quality Control Pipeline
Interactive pipeline visualization showing the steps of FASTQ quality control from raw reads through adapter trimming, quality filtering, and summary statistics.
-
Flux Balance Analysis Formulation
Interactive visualization of flux balance analysis showing the stoichiometric matrix, flux constraints, and linear programming optimization of metabolic networks.
-
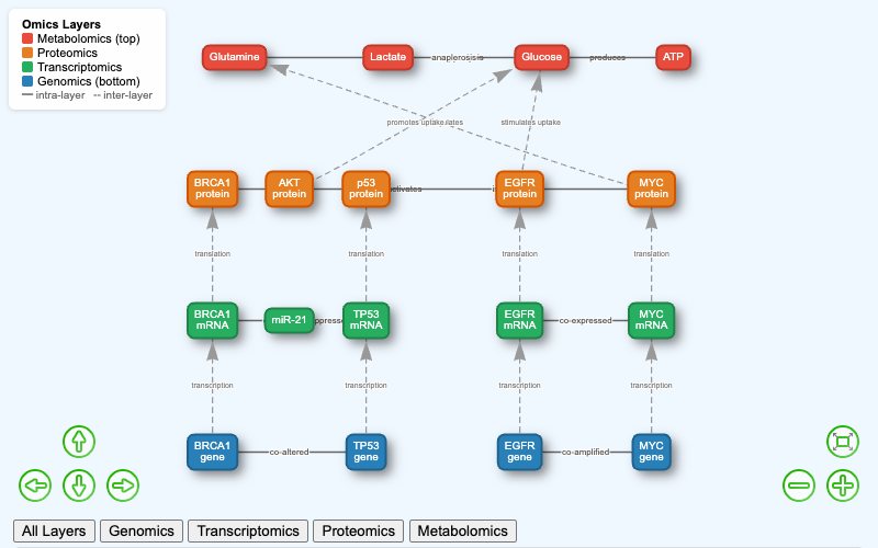
Interactive vis-network diagram of the four major omics layers (genomics, transcriptomics, proteomics, metabolomics) and the data flow between them.
-
Gene Tree vs Species Tree Discordance
Side-by-side comparison of gene trees and species trees showing how incomplete lineage sorting and horizontal gene transfer cause topological discordance.
-
Genome Assembly Pipeline Overview
Interactive pipeline visualization of the genome assembly process from raw reads through error correction, contig assembly, scaffolding, and quality assessment.
-
Graph-Based Discovery Pipeline
Interactive vis-network showing the stages of graph-based biological discovery from data integration through knowledge graph construction to hypothesis generation.
-
Graph Data Model Design Process
Interactive vis-network visualization of the iterative process for designing graph data models for biological knowledge representation.
-
Graphlet Orbits and Network Comparison
Interactive visualization of graphlet subgraph patterns and orbit positions used for network motif analysis and biological network comparison.
-
Integrated Knowledge Graph Pipeline
Interactive vis-network showing the end-to-end pipeline for building an integrated biomedical knowledge graph from heterogeneous data sources.
-
Knowledge Graph Construction Pipeline
Interactive vis-network visualization of the knowledge graph construction process from entity extraction through relation mapping to graph population.
-
Interactive vis-network visualization of all course concepts and their dependencies. Search, filter, and explore the bioinformatics learning graph.
-
Louvain vs. Leiden Community Detection
Side-by-side comparison of the Louvain and Leiden community detection algorithms on the same network, highlighting resolution and quality differences.
-
Interactive vis-network overview of a metabolic network showing metabolites, enzymes, and reaction pathways with pathway highlighting.
-
Metabolomics to Network Mapping Pipeline
Interactive pipeline showing how metabolomics data is processed and mapped onto metabolic network models for pathway analysis.
-
Molecular Docking and Protein-Ligand Graph
Interactive visualization of molecular docking showing protein-ligand binding interactions as a graph with binding affinity scores and interaction types.
-
Module Detection in PPI Networks
Interactive visualization of protein complex and functional module detection within protein-protein interaction networks using clustering algorithms.
-
Apply SNPs, insertions, deletions, and frameshifts to a DNA sequence and immediately see the downstream effect on mRNA codons and protein sequence with automatic mutation classification.
-
Compare Erdos-Renyi, Barabasi-Albert, and Watts-Strogatz network models side by side with adjustable parameters and degree distribution charts.
-
Interactive visualization of the node2vec biased random walk algorithm showing how return parameter p and in-out parameter q control walk behavior for graph embedding.
-
Patient Similarity Network Construction
Interactive visualization of how patient similarity networks are constructed from clinical features and used for disease subtype identification.
-
Phylogenetic Network with Reticulation Events
Interactive vis-network showing phylogenetic networks with reticulation events such as hybridization, horizontal gene transfer, and recombination.
-
Rooted and Unrooted Phylogenetic Trees
Side-by-side comparison of rooted and unrooted phylogenetic tree representations showing how the presence of an outgroup changes tree interpretation.
-
Interactive vis-network showing the schema design for a protein-protein interaction knowledge graph with entity types, relationships, and properties.
-
Interactive exploration of PPI network topology metrics including degree distribution, betweenness centrality, clustering coefficient, and hub identification.
-
Interactive vis-network diagram of a profile Hidden Markov Model showing match, insert, and delete states with transition probabilities for sequence family modeling.
-
Prokaryotic vs Eukaryotic Cell
Dual-panel interactive diagram comparing prokaryotic and eukaryotic cell structures with explore mode, quiz mode, and labeled callouts highlighting shared and unique features.
-
Protein Interaction Network Overview
Interactive overview of a protein-protein interaction network with node coloring by functional category and edge types representing different interaction evidence.
-
Interactive visualization of the four levels of protein structure showing primary sequence, secondary elements, tertiary folding, and quaternary assembly.
-
Click-to-expand display of the four levels of protein structure (primary, secondary, tertiary, quaternary) with stabilizing forces and bioinformatics data format connections.
-
Interactive pipeline visualization of the RNA-Seq analysis workflow from raw reads through alignment, quantification, normalization, and differential expression analysis.
-
Interactive vis-network showing how pairwise sequence similarity scores define edges in a network used for protein family clustering and functional annotation transfer.
-
Cell Signaling Cascade Overview
Interactive vis-network visualization of a cell signaling cascade from receptor activation through kinase cascades to transcription factor activation and gene expression.
-
Single-Cell Clustering and Trajectory
Interactive visualization of single-cell RNA-seq data showing dimensionality reduction, cell type clustering, and pseudotime trajectory inference.
-
Text Mining Pipeline for Knowledge Graph Population
Interactive vis-network showing the NLP pipeline for extracting biological entities and relationships from literature to populate knowledge graphs.
-
Interactive visualization of the transcriptome landscape showing gene expression levels across conditions with differential expression highlighting.
-
Variation Graph for a Genomic Region
Interactive visualization of a variation graph showing how SNPs, insertions, and deletions create alternate paths through a reference genomic sequence.
-
Volcano Plot for Differential Expression
Interactive volcano plot showing fold change vs. statistical significance for differential gene expression, with adjustable thresholds for identifying up- and down-regulated genes.




















































