List of MicroSims
-
Activation Energy and Reaction Coordinate
Interactive MicroSim for activation energy and reaction coordinate.
-
Alcoholic Fermentation Explorer
Interactive MicroSim focusing on alcoholic fermentation in yeast and plants. -
Interactive MicroSim for animal cell microsim.
-
Interactive MicroSim for atomic structure explorer.
-
Interactive MicroSim for atp yield calculator.
-
Biogeochemical Cycles Dashboard
Interactive MicroSim for biogeochemical cycles dashboard.
-
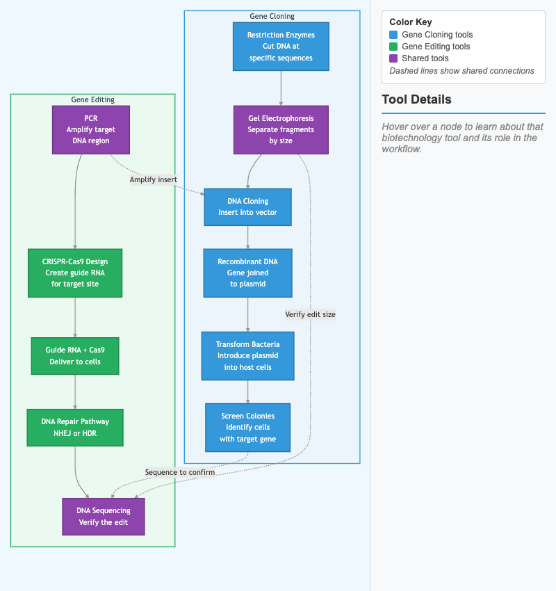
Biotechnology Toolkit Workflow
Interactive MicroSim for biotechnology toolkit workflow.
-
Interactive MicroSim for blood type explorer.
-
Blood Type Inheritance Explorer
Interactive MicroSim for blood type inheritance explorer.
-
Interactive MicroSim for buffer action simulator.
-
Interactive MicroSim showing the five steps in brewing beer using detailed images of the steps inside a brewery and callouts of the molecular processes involved in brewing beer.
-
Interactive MicroSim for calvin cycle simulator.
-
Interactive MicroSim for camp signaling cascade.
-
Interactive MicroSim for cancer mutation simulator.
-
Carbohydrate Structures Explorer
Interactive MicroSim for carbohydrate structures explorer.
-
Interactive MicroSim for cell cycle checkpoint control.
-
Interactive MicroSim for cell cycle phases explorer.
-
Interactive MicroSim for cell junctions explorer.
-
Cell Membrane — Fluid Mosaic Model
Interactive MicroSim for cell membrane — fluid mosaic model.
-
Interactive MicroSim for chemical bond visualizer.
-
Chemical Equation Rendering Pipeline
Interactive MicroSim for chemical equation rendering pipeline.
-
Interactive MicroSim for chi-square test calculator.
-
Chloroplast & Light Reactions (Thylakoid Membrane)
Interactive MicroSim for chloroplast & light reactions (thylakoid membrane).
-
Interactive MicroSim for interactive cladogram builder.
-
Interactive MicroSim for comparative anatomy explorer.
-
Condensation and Hydrolysis Reaction Simulator
Interactive MicroSim for condensation and hydrolysis reaction simulator.
-
Interactive MicroSim for crossing over visualization.
-
Cytoskeleton Component Explorer
Interactive MicroSim for cytoskeleton component explorer.
-
Dihybrid Cross Outcome Visualizer
Interactive MicroSim for dihybrid cross outcome visualizer.
-
Interactive MicroSim for dna double helix structure.
-
Ecological Succession Timeline
Interactive MicroSim for ecological succession timeline.
-
Endomembrane System — Protein Secretion Pathway
Interactive MicroSim for endomembrane system — protein secretion pathway.
-
Interactive MicroSim for endosymbiosis model.
-
Interactive MicroSim for energy pyramid explorer.
-
Temperature and pH Effects on Enzyme Activity
Interactive MicroSim for temperature and ph effects on enzyme activity.
-
Interactive MicroSim for enzyme kinetics explorer.
-
Interactive MicroSim for enzyme regulation simulator.
-
Eukaryotic Gene Regulation Layers
Interactive MicroSim for eukaryotic gene regulation layers.
-
Timeline of Evolutionary Thought
Interactive MicroSim for timeline of evolutionary thought.
-
Interactive MicroSim for feedback loop simulator.
-
Fermentation Comparison Matrix
Interactive MicroSim comparing lactic and alcoholic fermentation features.
-
Fermentation Pathways Comparison
Interactive MicroSim for fermentation pathways comparison.
-
Interactive MicroSim for functional groups explorer.
-
Interactive MicroSim for gene expression pipeline.
-
Interactive MicroSim for genetic code table explorer.
-
Interactive MicroSim for genetic drift simulator.
-
Interactive MicroSim for glycolysis pathway simulator.
-
Hardy-Weinberg Equilibrium Calculator
Interactive MicroSim for hardy-weinberg equilibrium calculator.
-
Interactive MicroSim for krebs cycle explorer.
-
Lactic Acid Fermentation Explorer
Interactive MicroSim focusing on the lactic acid fermentation pathway.
-
Light-Dependent Reactions (Z-Scheme)
Interactive MicroSim for light-dependent reactions (z-scheme).
-
Genetic Linkage and Recombination Mapper
Interactive MicroSim for genetic linkage and recombination mapper.
-
Interactive MicroSim for meiosis stages explorer.
-
Interactive MicroSim for mendel-to-meiosis concept map.
-
Mitochondria & Electron Transport Chain
Interactive MicroSim for mitochondria & electron transport chain.
-
Interactive MicroSim for mitosis stage explorer.
-
Interactive MicroSim for mutation effects comparator.
-
Interactive MicroSim for neuron structure.
-
Nondisjunction in Meiosis Visualizer
Interactive MicroSim for nondisjunction in meiosis visualizer.
-
Interactive MicroSim for operon regulation simulator.
-
Osmosis and Water Potential Simulator
Interactive MicroSim for osmosis and water potential simulator.
-
Interactive MicroSim for interactive pedigree analyzer.
-
Interactive MicroSim for interactive ph scale explorer.
-
C3, C4, and CAM Photosynthesis Comparison
Interactive MicroSim for c3, c4, and cam photosynthesis comparison.
-
Interactive MicroSim for plant cell drawing.
-
Polygenic Trait Distribution Visualizer
Interactive MicroSim for polygenic trait distribution visualizer.
-
Population Growth Model Explorer
Interactive MicroSim for population growth model explorer.
-
Prokaryote vs. Eukaryote Cell Comparison
Interactive MicroSim for prokaryote vs. eukaryote cell comparison.
-
Protein Structure Levels Explorer
Interactive MicroSim for protein structure levels explorer.
-
Interactive Punnett Square Calculator
Interactive MicroSim for interactive punnett square calculator.
-
Interactive MicroSim for dna replication fork explorer.
-
Interactive MicroSim for scientific method workflow.
-
Interactive MicroSim for selection modes visualizer.
-
Signal Transduction Pathway Overview
Interactive MicroSim for signal transduction pathway overview.
-
Interactive MicroSim for sodium-potassium pump cycle.
-
Speciation Pathways Comparison
Interactive MicroSim for speciation pathways comparison.
-
Interactive MicroSim for species interactions web.
-
Standard Deviation Visualization
Interactive MicroSim for standard deviation visualization.
-
Surface Area to Volume Ratio Explorer
Interactive MicroSim for surface area to volume ratio explorer.
-
Survivorship Curves Comparator
Interactive MicroSim for survivorship curves comparator.
-
Interactive MicroSim for test cross simulator.
-
Translation Step-Through Simulator
Interactive MicroSim for translation step-through simulator.
-
Interactive MicroSim for water molecule polarity.
-
X-Linked Inheritance Simulator
Interactive MicroSim for x-linked inheritance simulator.

















































































