List of MicroSims for AP Chemistry
Interactive Micro Simulations to help students learn AP Chemistry fundamentals.
-

Adjust activation energy, frequency factor, and temperature range to compare rate constants and Arrhenius plots in real time.
-

Interactive MicroSim showing protons, neutrons, and electron shells for elements Z=1–18. Adjust the atomic number slider to explore how subatomic particles define each element.
-
Beer-Lambert Law Calibration Curve Builder

Build a spectrophotometry calibration curve, compute slope and R², and solve for an unknown concentration using Beer-Lambert relationships.
-
Buffer pH Interactive Calculator

Use Henderson-Hasselbalch to compute buffer pH or find the [A⁻]/[HA] ratio needed for a target pH, with contextual visuals.
-

Explore how HA/A⁻ ratios and strong acid/base additions influence buffer and plain water pH using Henderson-Hasselbalch.
-
Catalyzed vs. Uncatalyzed Energy Profile

Compare activation energies for catalyzed and uncatalyzed pathways with adjustable catalyst strength, enthalpy, and intermediate visualization.
-

Interactive conversion builder for unit analysis with multi-level problems, scoring, and auto unit cancellation hints.
-
Dissolution Equilibrium Visualizer

Watch a sparingly soluble salt reach dynamic equilibrium, track Q vs Ksp, and test the common-ion effect with animated ions.
-
Electrolysis Stoichiometry Calculator

Use Faraday's law to solve for deposited mass, time, or current in electrolytic systems with step-by-step visuals.
-

Animate zinc-copper style galvanic cells with salt bridge flow, electron movement, and live cell notation plus Nernst-based potentials.
-
Gibbs Free Energy Spontaneity Explorer

Manipulate enthalpy, entropy, and temperature to visualize ΔG vs. temperature, sign quadrants, and crossover points for spontaneity.
-

Compare direct and multi-step reaction pathways to see that total enthalpy change is path independent.
-

Step through equilibrium problems with dynamic ICE tables, approximation checks, and quadratic solving guidance.
-
Ideal Gas Law Interactive Simulator

Adjust P, V, T, and n to explore PV = nRT with a piston animation and solve-for mode.
-

Compare boiling points across dispersion, dipole, and hydrogen-bonded molecules with an interactive bar chart.
-

Explore zero, first, and second order concentration-time plots simultaneously to identify the linear integrated rate law and extract k.
-

Plot mass vs. volume data, run a best-fit line, and compare the resulting density to known reference materials.
-
Interactive Exothermic and Endothermic Energy Diagrams

Adjust activation energy, enthalpy, and catalyst effects to compare exothermic and endothermic energy profiles side-by-side.
-
Interactive Heating Curve Simulator

Animate a phase-change heating curve, compare four substances, and visualize how energy is partitioned between temperature changes and latent heat.
-
Interactive Lewis Structure Builder

Follow the six-step Lewis structure procedure with live electron tracking and animations.
-

Animated MicroSim showing mass spectrometer stages and matching isotope mass spectra for common AP Chemistry elements.
-
Interactive Orbital Shape Visualizer

Explore s, p, and d orbital probability maps with adjustable quantum numbers.
-

Drag along a full-color pH scale to compare household substances and convert between pH, pOH, [H⁺], and [OH⁻].
-
Interactive Titration Calculator

Visualize strong or weak acid titrations by adjusting concentrations and volumes while watching the equivalence point update live.
-
Ionic Crystal Lattice Visualizer

Explore NaCl, MgO, CaF₂, and CsCl lattices with adjustable grid size, rotation, and ion labels.
-

Mix ionic solutions, compare Q vs Ksp for common salts, and visualize precipitation in animated beakers.
-
Le Chatelier's Principle Explorer

Apply concentration, pressure, temperature, and catalyst stresses to the Haber equilibrium while monitoring particles, bar charts, K, Q, and shift direction.
-
Limiting Reagent and Percent Yield Calculator

Enter reactant masses and actual yield to visualize limiting reagents, theoretical yield, and percent yield with animated bars and gauges.
-
Matter Classification Flowchart

Interactive decision tree for classifying matter as elements, compounds, homogeneous mixtures, or heterogeneous mixtures.
-

Watch reactants collide, form an intermediate, and regenerate species while tracking concentrations for a two-step catalytic mechanism.
-

Animate particles in a divided container while tracking microstate counts, probabilities, and entropy.
-

Build MO energy diagrams for diatomic molecules, compute bond order, and analyze magnetism.
-

Calculate non-standard cell potentials with interactive concentrations, electron counts, and live E vs log Q plotting.
-
PES Spectrum Interactive Visualizer

Compare PES spectra for elements H–Ar, toggle annotations, and connect peaks to electron configurations.
-

Visualize atomic radius, ionization energy, electron affinity, electronegativity, and Zeff across the periodic table.
-
Precision vs Accuracy Target Diagram

Interactive visualization demonstrating the difference between precision (repeatability) and accuracy (correctness) in measurements using a target/dart analogy.
-

Practice classifying chemical equations into synthesis, decomposition, single replacement, double replacement, or combustion reactions with instant feedback.
-

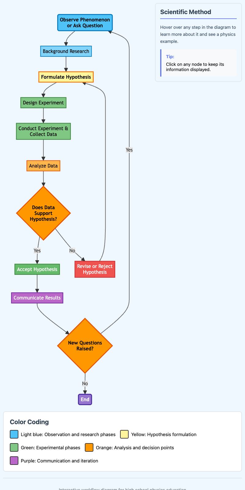
Interactive flowchart visualizing each step of the scientific method, from observation and hypothesis formation to experimentation and conclusion.
-
Titration Curve Comparison Explorer

Compare strong-strong, weak-strong, and strong-weak acid-base titration curves with annotated features and indicator guidance.
-
VSEPR Molecular Geometry Builder

Adjust electron groups and lone pairs to visualize VSEPR geometries with animated arrangements.
-

Enter a weak acid concentration and Ka value to see the full ICE table, Ka algebra, and percent ionization checks side by side.
-

Enter a weak acid concentration and Ka to generate a complete ICE table, solve for pH, and visualize percent ionization.