List of MicroSims for Claude Skills
Interactive Micro Simulations to help students learn intelligent textbook development fundamentals.
-
4-Hour Token Window Visualization
Interactive vis-timeline MicroSim for 4-hour token window visualization.
-
5-Hour Token Window Visualization
Interactive vis-timeline MicroSim for 5-hour token window visualization.
-
Adding Taxonomy to CSV Workflow
Interactive Mermaid visualization showing adding taxonomy to csv workflow
-
Admonition Types Interactive Reference
Interactive p5.js MicroSim for admonition types interactive reference.
-
Algorithm Visualization with Step Controls MicroSim
Interactive p5.js MicroSim for algorithm visualization with step controls microsim.
-
Average Dependencies Distribution Bar Chart
Interactive Chart.js visualization showing average dependencies distribution bar chart
-
Basic MicroSim Template Structure
Interactive p5.js MicroSim for basic microsim template structure.
-
Bloom's Taxonomy 1956 vs 2001 Comparison
Interactive p5.js MicroSim for bloom's taxonomy 1956 vs 2001 comparison.
-
Bloom's Taxonomy Application Distribution in Quality Courses
Interactive Chart.js MicroSim for bloom's taxonomy application distribution in quality courses.
-
Bloom's Taxonomy Distribution Analyzer Chart
Interactive Chart.js MicroSim for bloom's taxonomy distribution analyzer chart.
-
Interactive MicroSim for intelligent textbook learning workflows.
-
Interactive p5.js visualization showing the five levels of intelligent textbooks
-
Certificate of Completion Generator
An interactive tool to generate and print professional certificates of completion for course graduates with customizable text and border styles.
-
Chapter Content Generation Workflow Timeline
Interactive timeline showing the 8 sequential stages of chapter content generation
-
Interactive Mermaid visualization showing chapter index file structure
-
Chapter Organization Workflow Diagram
Mermaid workflow for chapter content organization decisions with interactive hover details
-
An interactive infographic showing the five memory layers in Claude Code, how they load, and how higher-priority rules override lower-priority ones.
-
Interactive MicroSim for intelligent textbook learning workflows.
-
Interactive Mermaid MicroSim for claude code workflow diagram.
-
Color Accessibility Checker MicroSim
Interactive p5.js MicroSim for color accessibility checker microsim.
-
An interactive color wheel displaying web-safe named colors. Hover over any color dot to see the color name, RGB values, and hex code.
-
Command-Line Interface Basics Interactive Infographic
Interactive p5.js MicroSim for command-line interface basics interactive infographic.
-
Concept Count by Course Duration
Interactive Chart.js MicroSim for concept count by course duration.
-
Concept Depth Distribution Analysis
Interactive Chart.js MicroSim for concept depth distribution analysis.
-
Concept Granularity Spectrum Visualization
Interactive p5.js MicroSim for concept granularity spectrum visualization.
-
Concept Label Length Histogram
Interactive Chart.js visualization showing concept label length histogram
-
Concept Label Length Optimization
Interactive p5.js MicroSim for concept label length optimization.
-
Concept Label Quality Checklist
Interactive p5.js MicroSim for concept label quality checklist.
-
ConceptID vs ConceptLabel Comparison
Interactive p5.js MicroSim for conceptid vs conceptlabel comparison.
-
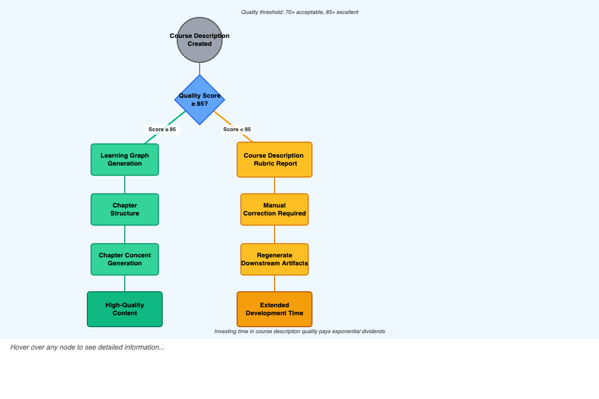
Course Description Quality Impact on Workflow
Interactive p5.js workflow diagram showing exponential quality impacts
-
Course Description Quality Rubric Visualization
Interactive p5.js MicroSim for course description quality rubric visualization.
-
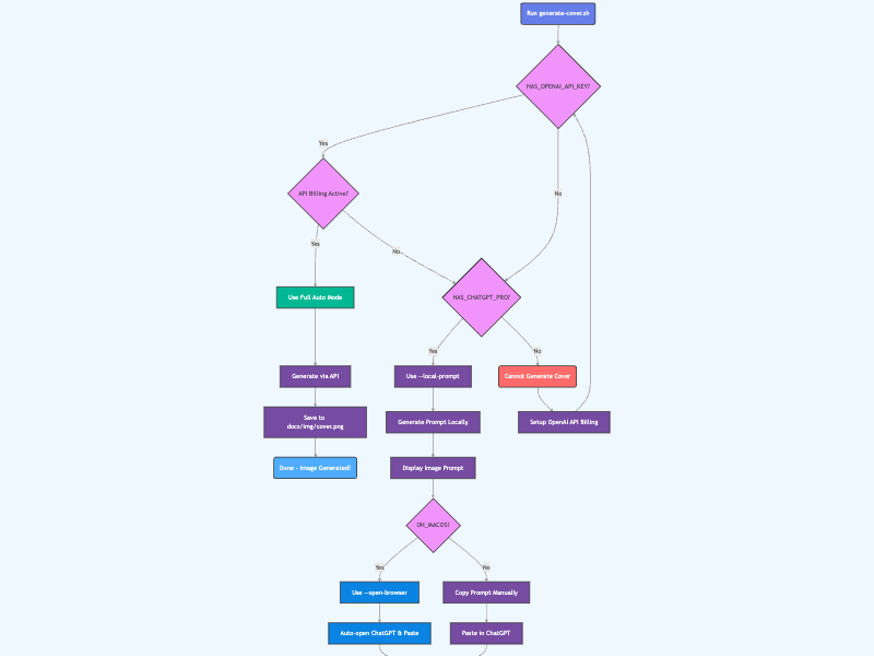
Cover Image Generation Workflow
Interactive MicroSim for intelligent textbook learning workflows.
-
CSV File Format Example with Validation
Interactive p5.js MicroSim for csv file format example with validation.
-
CSV to JSON Conversion Mapping Diagram
Interactive Mermaid MicroSim for csv to json conversion mapping diagram.
-
DAG vs Cyclic Graph Comparison
Interactive Mermaid MicroSim for dag vs cyclic graph comparison.
-
Dependency Mapping Decision Tree
Interactive Mermaid MicroSim for dependency mapping decision tree.
-
Interactive Mermaid MicroSim for dependency mapping workflow.
-
Interactive Mermaid MicroSim for dependency pattern examples.
-
Dublin Core Metadata Field Reference Card
Interactive p5.js MicroSim for dublin core metadata field reference card.
-
Evolution of AI Approaches Timeline
Interactive vis-timeline MicroSim for evolution of ai approaches timeline.
-
Evolution of AI: From Neural Networks to Claude Code
Interactive HTML/CSS/JavaScript visualization showing evolution of ai: from neural networks to claude code
-
FAQ Question Pattern Analysis Workflow
Interactive Mermaid visualization showing faq question pattern analysis workflow
-
Five Levels of Textbook Intelligence Visual Model
Interactive p5.js MicroSim for five levels of textbook intelligence visual model.
-
Git Branching and Merging Visualization MicroSim
Interactive p5.js MicroSim for git branching and merging visualization microsim.
-
Git Workflow for Skill Development
Interactive Mermaid visualization showing git workflow for skill development
-
Install Book Environment Dependencies
An interactive dependency graph visualization showing all software components required to set up an intelligent textbook development environment using MkDocs Material and Claude Skills.
-
Interactive Directory Navigation Practice MicroSim
Interactive p5.js MicroSim for interactive directory navigation practice microsim.
-
Interactive Exercise Generator MicroSim
Interactive p5.js MicroSim for interactive exercise generator microsim.
-
Interactive Learning Element Types Comparison
Interactive Chart.js MicroSim for interactive learning element types comparison.
-
Interactive Quiz Question Constructor MicroSim
Interactive p5.js MicroSim for interactive quiz question constructor microsim.
-
ISO 11179 Principles Comparison Table Infographic
Interactive p5.js MicroSim for iso 11179 principles comparison table infographic.
-
Iterative Prompt Refinement Metrics
Interactive Chart.js MicroSim for iterative prompt refinement metrics.
-
Interactive MicroSim for intelligent textbook learning workflows.
-
Interactive Mermaid visualization showing learning graph json schema
-
Learning Graph Quality Score Calculator MicroSim
Interactive p5.js MicroSim for learning graph quality score calculator microsim.
-
Learning Graph Structure Visualization
Interactive vis-network MicroSim for learning graph structure visualization.
-
Interactive vis-network visualization showing learning graph viewer
-
Linear Chain vs Network Structure Comparison
Interactive vis-network visualization showing linear chain vs network structure comparison
-
Lower-Order vs Higher-Order Thinking Skills
Interactive p5.js MicroSim for lower-order vs higher-order thinking skills.
-
Interactive Leaflet visualization showing major world cities
-
Material Theme Features Interactive Comparison
Interactive p5.js MicroSim for material theme features interactive comparison.
-
MicroSim Design Quality Checklist
Interactive p5.js MicroSim for microsim design quality checklist.
-
MicroSim File Relationship Diagram
Interactive p5.js visualization showing microsim file relationship diagram
-
Interactive Mermaid visualization showing mkdocs build process workflow
-
MkDocs GitHub Pages Deployment Workflow
Interactive Mermaid visualization showing mkdocs github pages deployment workflow
-
Terminal Nodes Identification Chart
Interactive Chart.js visualization showing terminal nodes (outdegree=0) identification chart
-
p5.js Architecture and Execution Model
Interactive p5.js visualization showing p5.js architecture and execution model
-
Permission Bits Visual Infographic
Interactive p5.js MicroSim for permission bits visual infographic.
-
Prompt Engineering Iterative Refinement Workflow
Interactive Mermaid MicroSim for prompt engineering iterative refinement workflow.
-
Python Learning Graph Processing Pipeline
Interactive p5.js MicroSim for python learning graph processing pipeline.
-
Responsive Iframe Embedding MicroSim
Interactive p5.js MicroSim for responsive iframe embedding microsim.
-
Interactive Mermaid visualization showing security zones diagram
-
Interactive plot of the sine function with slider control to explore points along the curve
-
Interactive p5.js visualization of skill context window concept
-
Skill Development Priority Matrix Visualization
Interactive Chart.js visualization showing skill development priority matrix visualization
-
Interactive Mermaid visualization showing skill directory structure
-
Interactive p5.js MicroSim for skill file anatomy diagram.
-
Skill Installation Locations and Priority
Interactive Mermaid MicroSim for skill installation locations and priority.
-
Interactive HTML/CSS/JavaScript visualization showing skill installation workflow
-
Skill Invocation and Execution Lifecycle
Interactive Mermaid MicroSim for skill invocation and execution lifecycle.
-
Skill Package Contents Checklist
Interactive p5.js MicroSim for skill package contents checklist.
-
Interactive p5.js MicroSim for skill permission matrix.
-
Skill Testing Workflow Diagram
Interactive p5.js MicroSim for skill testing workflow diagram.
-
Skills vs Commands Decision Tree
Interactive Mermaid MicroSim for skills vs commands decision tree.
-
Taxonomy Distribution Pie Chart
Interactive Chart.js visualization showing taxonomy distribution pie chart
-
Terminal Workflow for Textbook Development
Interactive Mermaid visualization showing terminal workflow for textbook development
-
Three-Color DFS Cycle Detection
Interactive vis-network visualization demonstrating the three-color DFS algorithm for detecting cycles in learning graphs
-
Token Consumption Timeline for Complete Textbook Project
Interactive vis-timeline MicroSim for token consumption timeline for complete textbook project.
-
Topic-to-Concept Expansion Example
Interactive vis-network MicroSim for topic-to-concept expansion example.
-
Topic-to-Concept Expansion Process
Interactive Mermaid MicroSim for topic-to-concept expansion process.
-
Transformer Architecture Diagram
Interactive Mermaid MicroSim for transformer architecture diagram.
-
VS Code Interface Layout for Textbook Development
Interactive p5.js MicroSim for vs code interface layout for textbook development.
-
Worked Example: Determining Reading Level from Course Description
Interactive p5.js MicroSim for worked example: determining reading level from course description.




























































































