List of MicroSims for Theory of Knowledge
Interactive Micro Simulations to help students learn Theory of Knowledge fundamentals.
-

Interactive p5.js MicroSim for anachronism detection.
-
Anatomy of a Mathematical Proof

Interactive p5.js MicroSim for anatomy of a mathematical proof.
-

Interactive p5.js MicroSim for anatomy of an argument.
-

Interactive p5.js MicroSim for anatomy of an ethical dilemma.
-
Anatomy of an Information Warfare Campaign

Interactive p5.js MicroSim for anatomy of an information warfare campaign.
-

Interactive p5.js MicroSim for art as a source of knowledge.
-
Capstone Portfolio Knowledge Web

Interactive vis-network MicroSim for capstone portfolio knowledge web.
-

Interactive p5.js MicroSim for cartesian doubt progression.
-
Cognitive Bias Self-Diagnostic Tool

Interactive p5.js MicroSim for cognitive bias self-diagnostic tool.
-
Cognitive Dissonance Resolution Strategies

Interactive p5.js MicroSim for cognitive dissonance resolution strategies.
-

Interactive p5.js MicroSim for comparing ethical frameworks.
-

Interactive p5.js MicroSim for conceptual metaphor map.
-
Content Moderation Decision Framework

Interactive p5.js MicroSim for content moderation decision framework.
-

Interactive p5.js MicroSim for correlation vs. causation.
-

An interactive cyclical diagram that guides students through five stages of critical thinking — questioning assumptions, evaluating evidence, recognizing bias, considering alternatives, and drawing conclusions — applied to different types of knowledge claims.
-

Interactive vis-network MicroSim for cross-aok synthesis map.
-
Debunking vs. Prebunking Effectiveness

Interactive p5.js MicroSim for debunking vs. prebunking effectiveness.
-
Deductive vs. Inductive Reasoning

Interactive p5.js MicroSim for deductive vs. inductive reasoning.
-

Interactive p5.js MicroSim for dimensions of creativity.
-
Echo Chambers and Filter Bubbles

Interactive p5.js MicroSim for echo chambers and filter bubbles.
-
Empiricism vs. Rationalism Comparison

Interactive p5.js MicroSim for empiricism vs. rationalism comparison.
-
Epistemological Frameworks Comparison

Interactive p5.js MicroSim for epistemological frameworks comparison.
-
Ethical Checkpoints in the Research Process

Interactive p5.js MicroSim for ethical checkpoints in the research process.
-

Interactive p5.js MicroSim for ethical dimensions of ai.
-

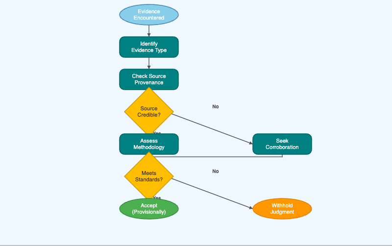
Interactive p5.js MicroSim for evidence evaluation workflow.
-

Interactive p5.js MicroSim for evidence strength hierarchy.
-
Four TOK Themes Interaction Map

Interactive p5.js MicroSim for four tok themes interaction map.
-
From Claim to Knowledge Workflow

Interactive p5.js MicroSim for from claim to knowledge workflow.
-
From First-Order Questions to Knowledge Questions

Interactive p5.js MicroSim for from first-order questions to knowledge questions.
-
Godel's Incompleteness Visualized

Interactive p5.js MicroSim for godel's incompleteness visualized.
-
How Algorithms Filter Knowledge

Interactive p5.js MicroSim for how algorithms filter knowledge.
-
How Simulations Generate Knowledge

Interactive p5.js MicroSim for how simulations generate knowledge.
-
How the Availability Heuristic Distorts Risk Perception

Interactive p5.js MicroSim for how the availability heuristic distorts risk perception.
-
Human Sciences and History Methods Map

Interactive vis-network MicroSim for human sciences and history methods map.
-
Information Literacy Framework

Interactive p5.js MicroSim for information literacy framework.
-

Interactive p5.js MicroSim for intellectual virtues wheel.
-
JTB Venn Diagram - Justified True Belief

Interactive Venn diagram showing how knowledge emerges from the intersection of belief, truth, and justification in the classical JTB analysis.
-
Justified True Belief Venn Diagram

Interactive p5.js MicroSim for justified true belief venn diagram.
-
Knowledge Dissemination Network

Interactive p5.js MicroSim for knowledge dissemination network.
-

Interactive p5.js MicroSim for knowledge production pipeline.
-
Knowledge Type Classification Game

Interactive p5.js MicroSim for knowledge type classification game.
-
Kuhn's Cycle of Scientific Revolutions

Interactive p5.js MicroSim for kuhn's cycle of scientific revolutions.
-
Language as Tool vs. Language as Constraint

Interactive p5.js MicroSim for language as tool vs. language as constraint.
-
Logical Fallacy Identification Guide

Interactive p5.js MicroSim for logical fallacy identification guide.
-
Mapping AI in Knowledge Production

Interactive p5.js MicroSim for mapping ai in knowledge production.
-

An interactive infographic examining the bidirectional relationship between personal and shared knowledge, with clickable example cards and user categorization input.
-
Primary and Secondary Source Analysis

Interactive p5.js MicroSim for primary and secondary source analysis.
-
Quantitative vs. Qualitative Methods in Science

Interactive p5.js MicroSim for quantitative vs. qualitative methods in science.
-
Reductio Ad Absurdum Flowchart

Interactive p5.js MicroSim for reductio ad absurdum flowchart.
-

Assess your own reflective thinking habits by responding to scenario-based questions and reviewing feedback on your reasoning patterns.
-

Interactive p5.js MicroSim for sampling methods comparison.
-
Sense Perception and Interpretation

Interactive p5.js MicroSim for sense perception and interpretation.
-

Interactive p5.js MicroSim for source credibility analyzer.
-
The Certainty Spectrum Across AOKs

Interactive p5.js MicroSim for the certainty spectrum across aoks.
-
The Communication Triangle of Art

Interactive p5.js MicroSim for the communication triangle of art.
-

Interactive p5.js MicroSim for the demarcation spectrum.
-
The Dunning-Kruger Confidence Curve

Interactive p5.js MicroSim for the dunning-kruger confidence curve.
-
The Epistemology of the Internet

Interactive p5.js MicroSim for the epistemology of the internet.
-

Interactive p5.js MicroSim for the hermeneutic circle.
-
The Information Disorder Spectrum

Interactive p5.js MicroSim for the information disorder spectrum.
-
The Knowledge Framework Applied to AOKs

Interactive p5.js MicroSim for the knowledge framework applied to aoks.
-
Theory, Law, and Model Relationships

Interactive p5.js MicroSim for theory, law, and model relationships.
-
Three Theories of Truth Comparison

Interactive p5.js MicroSim for three theories of truth comparison.
-
TOK Exhibition Object Analysis Framework

Interactive p5.js MicroSim for tok exhibition object analysis framework.
-

Interactive p5.js MicroSim for types of ambiguity.
-
Types of Knowledge in the Arts

Interactive p5.js MicroSim for types of knowledge in the arts.
-
Ways of Knowing and Their Interactions

Interactive p5.js MicroSim for ways of knowing and their interactions.
-

Interactive p5.js MicroSim for what is lost in translation.